首页
(current)
关于京华
公司简介
领导致辞
领导团队
组织机构
发展历程
企业文化
愿景/使命/价值观
商标释义
社会责任
领导关怀
企业内刊
员工天地
荣誉资质
公司荣誉
公司资质
资讯中心
新闻动态
通知公告
行业新闻
产品中心
产品分类
结构用钢管
燃气专用钢管
供排水输送钢管
销售网络
京华牌国标管
工程案例
科技创新
生产设备
权威检测
环保设备
研发专利
科研成果
电子商务
招投标信息
电子商务平台
人才中心
招贤纳士
先锋榜样
联系我们
建议反馈
联系我们
售后服务
EN
新闻动态
通知公告
行业新闻
当前位置:
首页
/
资讯中心
/
行业新闻
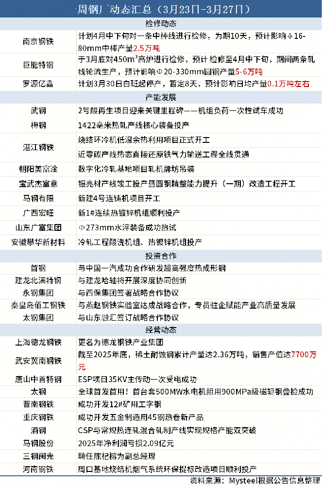
一周钢厂动态汇总(3月23日-3月27日)
2026-03-29 08:08:04 作者:超级管理员 点击:2
2026-03-28 11:30
来源:我的钢铁网
据
Mysteel
不完全统计,本周(3月23日-3月27日)3家钢厂发布检修信息,具体如下:
友情链接
衡水京华化工
郑州京华
唐山京华
广州京华
日照京华
吉林京华
成都京华
冀ICP备13008681号-1
衡水京华制管有限公司