Home
(current)
关于京华
公司简介
领导致辞
领导团队
组织机构
发展历程
企业文化
愿景/使命/价值观
商标释义
社会责任
领导关怀
企业内刊
员工天地
荣誉资质
公司荣誉
公司资质
资讯中心
新闻动态
通知公告
行业新闻
产品中心
产品分类
结构用钢管
燃气专用钢管
供排水输送钢管
销售网络
京华牌国标管
工程案例
科技创新
生产设备
权威检测
环保设备
研发专利
科研成果
电子商务
招投标信息
电子商务平台
人才中心
招贤纳士
先锋榜样
联系我们
建议反馈
联系我们
售后服务
中
新闻动态
通知公告
行业新闻
Location:
首页
/
资讯中心
/
通知公告
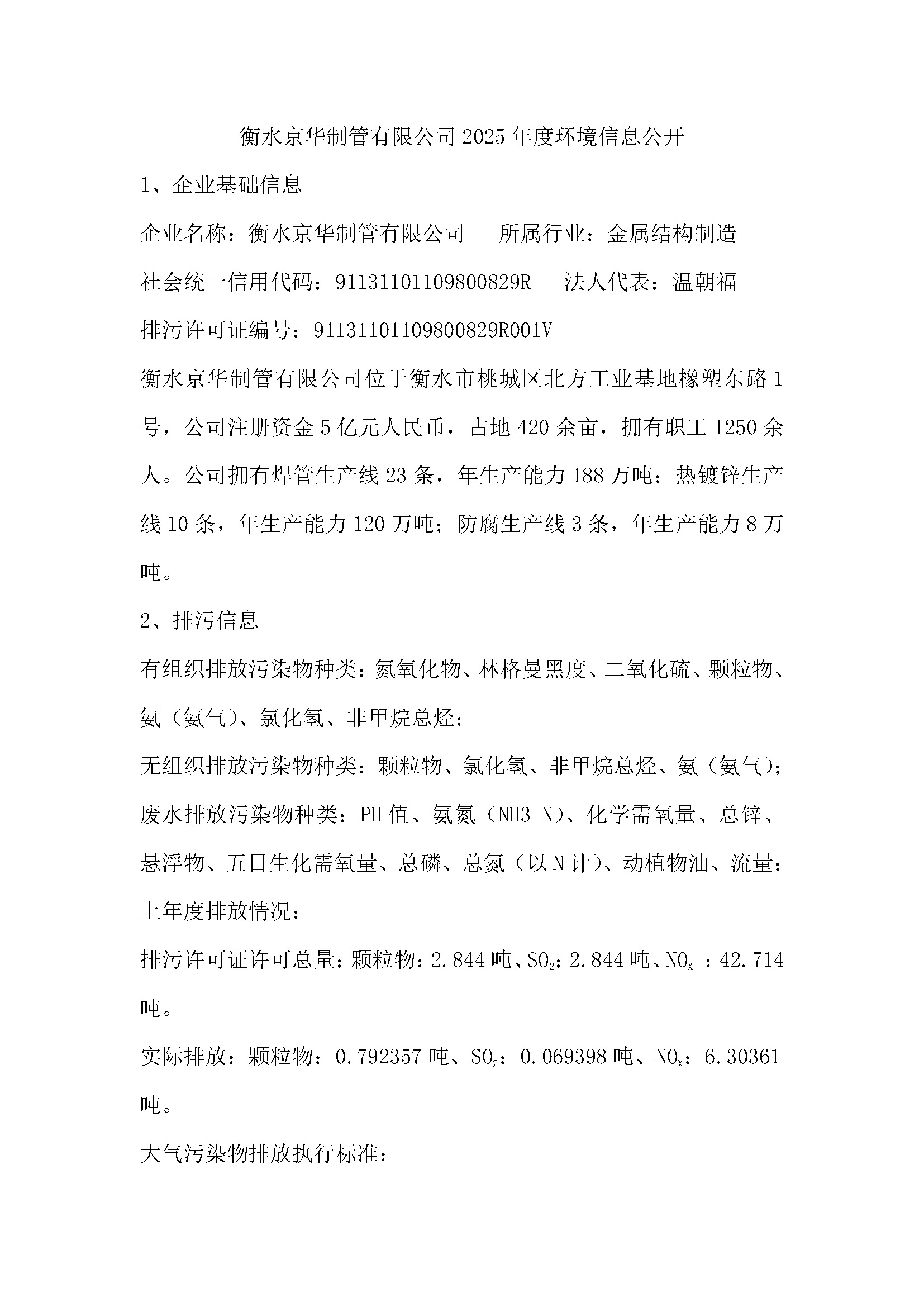
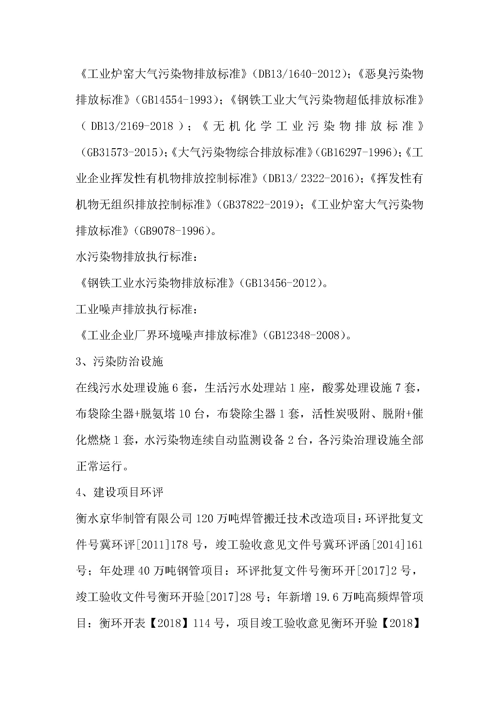
2025年环境信息公开
2025-03-17 14:58:04 Author: 超级管理员 Hit: 448
Friendlinks
衡水京华化工
郑州京华
唐山京华
广州京华
日照京华
吉林京华
成都京华
冀ICP备13008681号-1
衡水京华制管有限公司